Спецификация является продолжением «Договора на создание сайта» и содержит подробное описание, что у сайта внутри. Это описание включает
- перечень основных страниц и разделов,
- структуру сайта,
- схему взаимодействия между функциональными блоками,
- параметры страниц разных видов.
Спецификация может дополняться дизайн-проектом (графическими макетами страниц сайта), а может быть выполнена на усмотрение Исполнителя на основе одного из типовых (но гибко настраиваемых) дизайнов.
Внизу этой страницы вы найдёте ссылку на PDF-пример Спецификации на примере сайта для некоммерческой организации, о которой мы рассказывали здесь. Эта Спецификация содержит 18 страниц, не включая приложений.
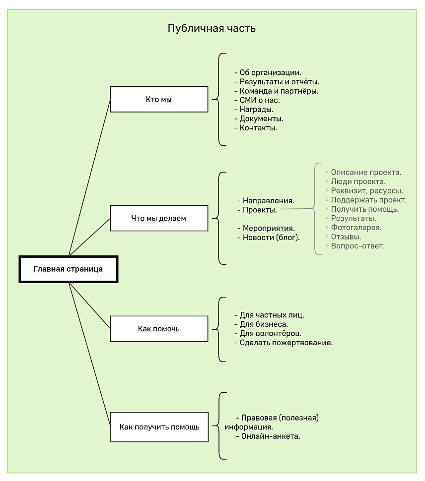
Пример описания требований к сайту в Спецификации
Сайт должен состоять из следующих страниц:
- Главная страница.
- Раздел «Кто мы»:
- Об организации.
- Результаты и отчёты.
- Команда и партнёры.
- СМИ о нас.
- Награды.
- Документы.
- Контакты. - Раздел «Что мы делаем»:
- Направления.
- Проекты. Подстраницы (вкладки) проектов:- Описание проекта.
- Люди проекта.
- Реквизит, ресурсы.
- Поддержать проект.
- Получить помощь.
- Результаты.
- Фотогалерея.
- Отзывы.
- Вопрос-ответ.
- Мероприятия.
- Новости (блог). - Раздел «Как помочь»:
- Для частных лиц.
- Для бизнеса.
- Для волонтёров.
- Сделать пожертвование. - Раздел «Как получить помощь»:
- Правовая (полезная) информация.
- Онлайн-анкета.
Также в Спецификации помимо текстового описания представлены наглядные схемы, вроде такой.
Структура сайта

Обратите внимание, что информацию для размещения на сайте предоставляет Заказчик. Мы также провели работу по оценке трудозатрат на подбор этой информации, и как этот процесс сбора информации выглядит, о чём расскажем в следующей публикации.
Скачать Спецификацию на создание сайта для благотворительного НКО